3月10日,直播自慰周沙研究员课题组在Science Advances杂志在线发表了题为“Global concurrent climate extremes exacerbated by anthropogenic climate change”的重要研究成果,揭示了全球同步极端气候事件的时空特征和驱动机制。
近年来,全球多地区热浪、干旱、强降水、洪涝等灾难性极端天气/气候事件频发,并且呈现出多元复合性以及时空同步性等特征。相比单一极端事件,时空同步极端事件对社会经济和生态系统具有更大更广泛的影响。全球多地区尤其是粮产区同步发生高温、干旱、强降水等极端事件,对区域乃至全球水资源以及粮食供给都会产生极大负面影响。然而,全球同步极端气候事件的时空特征及其受气候变化的影响均不清楚,制约了对未来气候变化风险的认知和管理。
本研究构建了从格点到区域乃至全球尺度同步极端气候事件空间关联性统计方法,揭示了全球温度极端事件(极高温、极低温)和降水极端事件(极端降水、降水亏缺)的空间关联特征(图1)。受自然变率和人为气候变化影响,全球极端气候事件呈现强空间关联性,其中,热带地区和高纬度地区温度极端事件空间关联性最强。采用最新CMIP6模型实验方法,本研究量化了自然变率和人为气候变化对全球同步极端气候事件的影响。研究发现,在过去120年(1901-2020),全球44个陆地区域之间(不同区域配对,共956个区域对),温度极端事件的空间关联性在56%的区域对均受到人为气候变化的显著影响,但全球同步降水极端事件未受到气候变化的显著影响(图2)。

图1. 全球同步极端气候事件的空间关联特征
图A为44个陆地区域。图B和C分别为不同地区之间显著正向相关(如两地区同步高温事件)和显著负向相关(如两地区同步分别发生高温和低温事件)极端气候事件空间关联性。左上角表示温度极端事件关联性,右下角表示降水极端事件关联性。各地区之间显著相关格点对比例用黑点大小表示,显著相关格点对平均关联强弱用PMF(Probability Multiplication Factor)表示,PMF值越高,表示空间关联性越强。

图2. 人为气候变化对全球同步极端气候事件空间关联性的影响。气候变化对陆地44个区域之间同步极端气候事件关联性的影响:黑点表示具有显著影响,影响强弱用PMF差异(ΔPMF)表示,正(负)值表示关联性增强(减弱)。左上角表示同步温度极端事件,右下角表示同步降水极端事件。
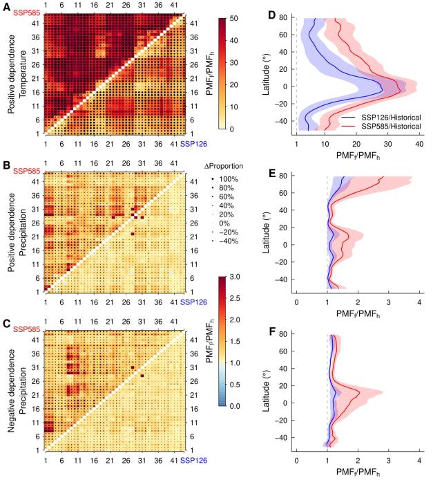
采用CMIP6未来高、低温室气体排放情景,预估未来全球同步极端气候事件变化特征。研究发现,气候变化将极大地增强全球同步温度极端事件和同步降水极端事件发生的频率、强度、空间范围和关联强度(图3)。相比高温室气体排放情景SSP585,低排放情景SSP126虽然能降低全球同步极端气候事件发生的频率和强度,但极端事件发生的频率、强度、空间范围和关联强度仍显著高于历史期间,尤其是热带和高纬度地区等同步极端气候事件频发的区域。为了有效应对未来气候变化挑战,不仅要减缓气候变化,更要增强对未来极端气候事件的适应能力。

图3. 未来气候变化情景下全球同步极端气候事件变化特征。极端气候事件关联强度变化用未来PMF和历史PMF比值(PMFf/PMFh)表示。
直播自慰周沙研究员为该论文第一兼通讯作者。该成果是在2019年全球土壤-大气复合干旱时空特征及驱动机制研究的基础上(Zhou et al. 2019, Sci. Adv.; Zhou et al. 2019, PNAS),在极端气候研究领域取得的又一重要研究成果,对全球极端气候风险认知和管理具有重要意义。该研究得到国家重点研发计划项目(2022YFF0802400)、国家自然科学基金委优秀青年科学基金项目(海外)和中央高校基本科研业务费等项目资助。
相关论文链接:
Zhou, S., Yu, B., Zhang, Y., Global concurrent climate extremes exacerbated by anthropogenic climate change. Sci. Adv. 9 (10), abo1638 (2023). DOI: 10.1126/sciadv.abo1638.
Zhou, S., Zhang, Y., Williams, A. P., Gentine, P., Projected increases in intensity, frequency, and terrestrial carbon costs of compound drought and aridity events. Sci. Adv. 5 (1), eaau5740 (2019).
Zhou, S., Williams A. P., Berg A. M., Cook B. I., Zhang Y., Hagemann S., Lorenz R., Seneviratne S. I., Gentine P., Land-atmosphere feedbacks exacerbate concurrent soil drought and atmospheric aridity. PNAS 116 (38), 18848-18853 (2019).