2022年4月28日下午,直播自慰 举办的“京师地理科研学术论坛——‘十四五’国家重点研发计划项目学术讲座与申报交流”在直播自慰 生地楼180会议室成功举办。直播自慰 科研院副院长兼科学技术处处长窦非教授、直播自慰 “十三五”国家重点研发计划项目负责人武建军教授应邀出席指导。此次学术论坛采取小规模现场活动和腾讯会议直播相结合的形式,论坛持续近3个半小时,由直播自慰 蒋卫国教授和武建军教授共同主持。
此次论坛邀请直播自慰 的张光辉教授、蒋玲梅教授、殷水清副教授和中国科学院空天信息创新研究院的王成研究员作为主讲嘉宾,与线上线下300余名校内外参会者针对国家重点研发计划揭榜挂帅项目、常规项目、国际合作项目和青年科学家项目,进行学术报告与申报经验分享和交流。论坛伊始,科研院副院长兼科学技术处处长窦非教授致辞,表达了对论坛举办的肯定。窦非处长表示,目前科技部先后发布了系列重点专项申报指南,直播自慰 举办此次讲座恰逢其时,对项目申报大有帮助;随着国家科研任务的设置、科研项目的申报和管理的升级,对科研工作者的要求更高,研究人员应该把握自身优势,组建优质科研团队,加强基础研究和应用研究;地理科学直播自慰拥有两个国家重点实验室,希望能依托大平台优势,结合国家重点专项需求,加强与学校相关院系的交流和合作,积极承担国家科技重点专项任务。

窦非处长致辞
张光辉教授作为2021年度国家重点研发计划揭榜挂帅项目的课题负责人,以“侵蚀退化农田生产生态功能重建机制和提升关键技术与示范”为例,进行揭榜挂帅项目/课题学术讲座与申报交流。报告中,张光辉教授从项目特色、申请过程和几点体会三个方面进行了介绍。他建议在指南编写阶段要多途径了解编写动态与内容,积极储备相关理论知识;在指南征求意见稿发布后认真研读指南内容,精准把握指南需求,同时了解国内意向单位,可以多单位从不同途径提交项目调整建议书;在准备申请阶段充分准备项目申报所需内容,平衡行业利弊、尽早布局课题承担单位;在申报时要注意研究内容的全覆盖性和项目的整体性;答辩前充分准备问题,应对专家提问。

张光辉教授作学术讲座与申报交流报告
蒋玲梅教授作为2021年度国家重点研发计划项目课题负责人,以“冰冻圈关键要素主被动遥感建模与反演技术研究”为例,进行常规重点研发计划项目/课题学术讲座与申报交流。蒋玲梅教授首先介绍了项目情况,该项目的研究目标是突破分布式主被动微波三维冰川探测仪、多频多角度二维综合孔径辐射计、主被动微波多参数联合反演模型与算法关键技术,实现极地冰冻圈观测能力的变革性突破。之后蒋玲梅教授分享了项目申请经验:1)基于项目研究目标,联合国内各优势力量,实现载荷、遥感机理、科学三部分优势力量的强强联合;2)面向指南要求,提出超过指南要求的方案和预期成果,提高项目的科学性;3)团结研究团队,充分准备项目申请及答辩;4)完善的后勤服务保障和支撑等。她建议针对项目指南,逐条分解指南要求的考核指标,根据考核指标内容针对性地提出解决方案。

蒋玲梅教授作学术讲座与申报交流报告
殷水清副教授作为2021年度“政府间国际科技创新合作”重点专项的国际合作项目负责人,以“气候变化条件下极端次降雨及其土壤侵蚀评估”为例,进行国际合作项目学术讲座与申报交流。她首先介绍了项目的研究背景、关键技术、创新点以及国际合作的必要性与基础,该项目旨在基于中奥双方的气象、径流、泥沙和土壤侵蚀因子等观测资料,发展一套评估变化气候条件下极端次降雨及其土壤流失量的方法。随后,她针对科技部、国家自然科学基金委以及其他国外机构、国际组织和基金会等不同渠道的国际合作项目进行了总体介绍,重点讲解了国家重点研发计划“政府间国际科技创新合作”重点专项的申报要求及流程,提醒申报过程应积极补充理论知识,充分应对专家提问。殷水清副教授还指出,申请国际合作项目前期不一定具有深厚的合作基础,但应该详细了解国际同行研究水平,充分利用自身所在平台已有的国际合作基础。

殷水清副教授作学术讲座与申报交流报告
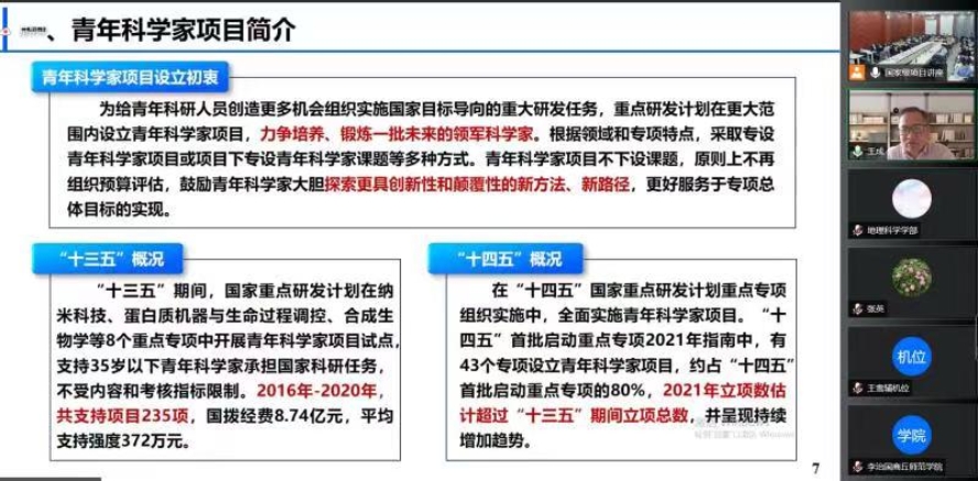
王成研究员作为激光雷达遥感团队负责人,指导团队成员聂胜副研究员(31岁)获得2021年度国家重点研发计划“基础科研条件与重大科学仪器设备研发”专项的青年科学家项目。他以“多平台多模态点云大数据智能处理关键技术与软件开发”为例,进行青年科学家项目学术讲座与申报交流。报告中,王成研究员首先介绍了青年科学家项目设立的初衷是力争培养、锻炼一批未来的领军科学家,鼓励青年科学家大胆探索更具创新性和颠覆性的新方法、新路径,总结了青年科学家项目的要求、类型,对于宽泛的指南和明确的指南给出了示例讲解。随后,他分享了此类项目各申报环节的经验:指南意见征求阶段查看指南意见征求稿,关注相关项目;结合指南和自身优势客观评价申报的可能性;组建申报项目团队。撰写预申报书阶段可以尽量用图描述问题,覆盖指南所有内容。撰写申报书和准备答辩时要强调项目的创新型和颠覆性;体现能够培养未来的领军科学家的潜力;答辩PPT要整体美观简洁,突出单位优势和研究工作基础;体现项目的独特性等。最后,他总结了一个公式:成功=本子+基础+团队+运气,鼓励年轻人积极进取。


王成研究员作学术讲座与申报交流报告
直播自慰 副部长蒋卫国教授对国家重点研发计划项目申报政策进行了介绍。汇报了直播自慰 主持的“十三五”和“十四五”重点研发计划项目/课题情况,介绍了重点研发计划项目基本政策及2021年立项情况,重点解读了2022年各专项领域申报指南等要求。

随后,会议在应邀嘉宾“十三五”国家重点研发计划项目负责人武建军教授的主持下,线上线下人员针对“十四五”国家重点研发计划项目申报交流内容进行了提问互动。殷水清副教授针对如何开展国际合作项目学术申报和交流做了进一步的经验分享,指出可以从提高自身的科研水平和影响力、阅读了解国际同行研究等方面促进国际合同研究的开展。蒋玲梅教授针对常规重点研发项目申报的问题,强调了团队合作、现场答辩以及提前准备问题等的重要性。张光辉教授针对揭榜挂帅项目立项前期、立项中期、执行过程、高水平成果产出、技术研发应用等方面进行问题解答。最后,蒋卫国副部长进行了总结,表达了对各位嘉宾和主讲人的感谢。

武建军教授作学术讲座点评


主讲人、互动嘉宾与线上线下听众互动交流
本次会议在北京师范大学科研院的指导下,在地理科学直播自慰宋长青部长的部署下,对2022年国家重点研发计划项目申报开展了专题讲座、分类指导和经验交流,是京师地理科研学术论坛的系列活动之一。通过深入探讨国家重点研发计划各类项目的申报要求和申报流程,了解准备过程及注意事项,为科研人员尤其是青年科学家提供项目申报经验,对地理科学直播自慰的科研项目申请、科研团队建设和一流学科建设具有一定的促进作用。

部分线下参会人员合影

部分线上参会人员合影